43325 John Michael Ter, Ashburn, VA 20148. USA
Build Your Capacity Through Our Capacity Building Program
Home
About Us
Services
Portfolio
Products
Careers
Contracts
Contact us
Home
Pages
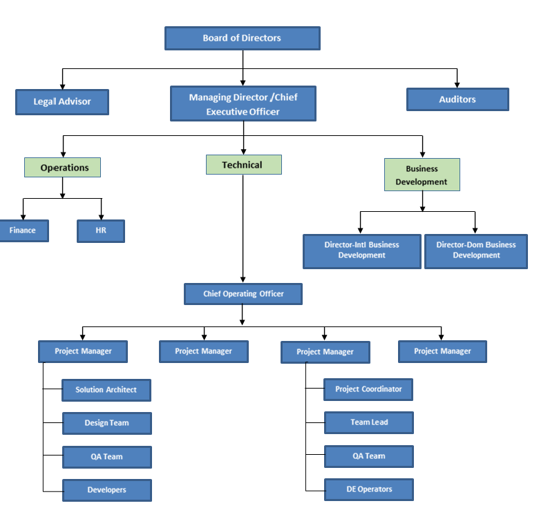
Organogram
Organogram
×